杭州富阳诚科通信材料有限公司
网站首页
关于我们
公司简介
公司环境
产品中心
黑色母粒
白色母粒
彩色母粒
防火母粒
干燥剂/消泡剂
PP/PE填充母粒
静音管PP芯层料
新闻中心
服务中心
在线反馈
联系我们
EN
网站首页
关于我们
公司简介
公司环境
产品中心
黑色母粒
白色母粒
彩色母粒
防火母粒
干燥剂/消泡剂
PP/PE填充母粒
静音管PP芯层料
新闻中心
服务中心
在线反馈
联系我们
EN
新闻中心
联系我们
13805747504
电话:13805747504
地址:浙江省杭州市富阳区富春街道执中亭村军地上3号
当前位置:
首页
>>
新闻中心
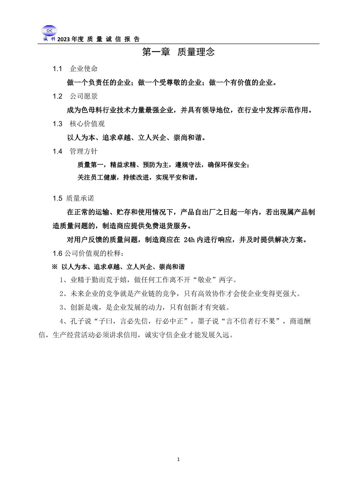
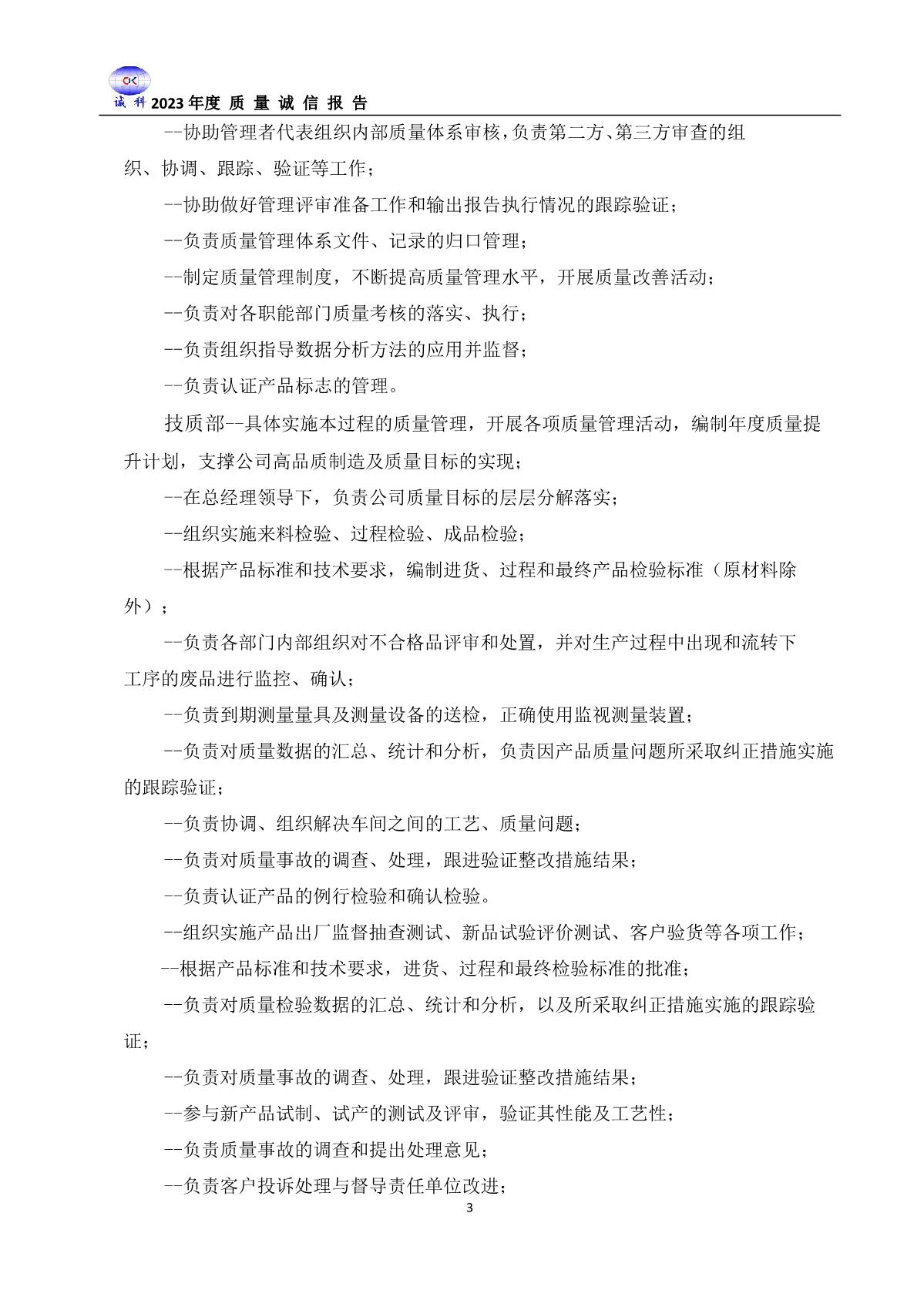
质量诚信报告
时间:2024-10-21 10:22:52 浏览:654
上一篇:
2023年 深圳国际塑料展之行 收获惊人~
下一篇:
社会责任报告
电话:13805747504
地址:浙江省杭州市富阳区富春街道执中亭村军地上3号
版权所有 © 杭州富阳诚科通信材料有限公司
浙ICP备12011528号-1
关于我们
产品中心
新闻中心
服务中心
在线反馈
联系我们
Copyright © 杭州富阳诚科通信材料有限公司
浙ICP备12011528号-1
浙公网安备 33018302001650号
首页
电话
产品
联系
Top